Over the past few weeks, we’ve been reflecting on the current state of artificial intelligence (AI). What are the most pressing issues it faces? As a prominent piece of AI infrastructure ourselves, what can we do to solve them?
We’ve concluded that the biggest problem in AI right now is a lack of data transparency. One glance at the news is all it takes to understand this major challenge. Why did an algorithm recommend denying a woman an apartment without explaining how it came to that conclusion? Why did an image generator feature incorrect images of German WWII soldiers? Was it trained with bad data? Or worse, with good data selectively chosen to give bad answers?
The answer is: we don’t know. And we don’t know because there’s no way to know. We don’t know what data these models were trained on because no mechanism exists for proving it. There’s no way for users to verify data provenance because there’s no way for builders to verify it themselves.
This is exactly the problem we intend to solve with a groundbreaking new AI solution: Grass’s data rollup.
Allow us to explain.

How a Data Rollup Will Establish Data Provenance
The world needs a method for proving the origin of AI training data, and that’s what Grass is now building. Soon, every time data is scraped by Grass nodes, metadata can be recorded to verify the website from which it was scrapped. This metadata will then be permanently embedded in every dataset, enabling builders to know its source with total certainty. They can then share this lineage with their users, who can rest easier knowing that the AI models they interact with were not deliberately trained to give misleading answers.
This will be a big lift and involve a major expansion of our protocol as we prepare for scraping operations to reach tens of millions of web requests per minute. Each of these will need to be validated, which will take more throughput than any L1 can provide. That’s why we’re announcing our plan to build a rollup solution to handle this significant upgrade to our capabilities. The sovereign rollup will feature a ZK processor so that metadata can be batched for validation and used to provide a persistent lineage for every dataset we produce.
The benefits of this are numerous: it will combat data poisoning, empower open-source AI, and create a path toward user visibility into the models we interact with every day.
Below, we'll describe the system’s basic design.
The Architecture of Grass

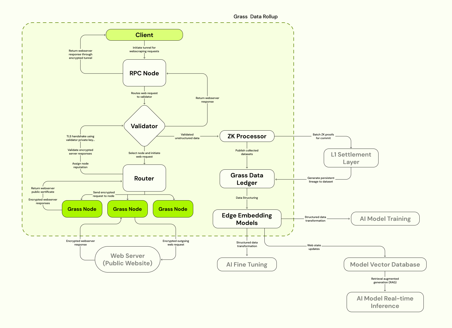
The easiest way to understand these upgrades is by consulting a diagram of the Grass Data Rollup. On the left, between Client and Web Server, you see Grass’s network as it has traditionally been defined. Clients make web requests, which are sent through a validator and ultimately routed through Grass nodes. Whichever website the client has requested, its server will respond to the web request, allowing its data to be scraped and sent back up the line. Then, it will be cleaned, processed, and prepared for use in training the next generation of AI models.
Back in the above diagram, you’ll see two major additions on the right that will accompany the launch of Grass’s sovereign data rollup: The Grass Data Ledger and the ZK processor.
Each of these has its own function, so we’ll explain them one at a time.
The Grass Data Ledger
The Grass Data Ledger is where all data is ultimately stored. It is a permanent ledger of datasets scraped on Grass, now embedded with metadata to document its lineage from the moment of origin. Proofs of each dataset’s metadata will be stored on Solana’s settlement layer, and the settlement data itself will also be available through the ledger. It’s important to note the significance of Grass having a place to store the data it scrapes, though we’ll get to this shortly.
The ZK Processor
As we described above, the purpose of the ZK processor is to assist in recording the provenance of datasets scraped on Grass’s network. Picture the process.
When a node on the network - in other words, a user with the Grass extension - sends a web request to a given website, it returns an encrypted response including all of the data requested by the node. For all intents and purposes, this is when our dataset is born, and this is the moment of origin that needs to be documented.
And this is exactly the moment that is captured when our metadata is recorded. It contains a number of fields - session keys, the URL of the website scraped, the IP address of the target website, a timestamp of the transaction, and, of course, the data itself. This is all the information necessary to know beyond a shadow of a doubt that a given dataset originated from the website it claims to be from, and, therefore, that a given AI model is properly - and faithfully - trained.
The ZK processor enters the equation because this data needs to be settled on-chain, yet we don’t want all of it visible to Solana validators. Moreover, the sheer volume of web requests that will someday be performed on Grass will inevitably overwhelm the throughput capacity of any L1 - even one as capable as Solana. Grass will soon scale to the point where tens of millions of web requests are performed every minute, and the metadata from every single one of them will need to be settled on-chain. It’s not conceivably possible to commit these transactions to the L1 without a ZK processor making proofs and batching them first. Hence, the rollup - the only possible way to achieve what we’re setting out to do.
Now, why is this such a big deal?
Data Rollup Benefits
The Data Ledger
The Data Ledger is significant because it escalates Grass’s expansion into an additional - and fundamentally different - business model. While the protocol will continue to vet buyers who send their own web requests and scrape their own data on the network, a growing portion of its activity will involve the data already stored on the ledger. With this capability, Grass can now scrape data strategically curated for use in LLM training and host it on an ever-widening data repository.
The ZK Processor
We’ve already gone into a bit of detail about why the ZK processor matters. By enabling us to create proofs of the metadata that documents the origin of Grass datasets, it establishes a mechanism for builders and users to verify that AI models were actually trained correctly, which is a huge deal in itself.
There is, however, one piece we didn’t mention earlier.
In addition to documenting the websites from which datasets originated, the metadata also indicates which node on the network it was routed through. Significantly, this means that whenever a node scrapes the web, they can get credit for their work without revealing any identifying information about themselves.
Now, why is this important?
It’s important because once you can prove which nodes have done which work, you can start rewarding them proportionately. Some nodes are more valuable than others. Some scrape more data than their peers. And these are exactly the nodes we need to incentivize to continue the breakneck expansion of the network that we’ve seen over the past few months. We believe this mechanism will significantly boost rewards in the most in-demand locations around the world, ultimately encouraging the people of those locales to sign up and exponentially increase the network’s capacity.
It should go without saying that the larger the network gets, the more capacity we have to scrape and the larger our repository of stored web data will be. A flywheel will inevitably be produced where more data means we’ll have more to offer AI labs who need training data - thus providing the incentive for the network to keep growing.
Conclusion
To summarize, most of the high-profile issues with AI today stem from a lack of visibility into how models are trained, and we believe this can be addressed by empowering open-source AI with a system for verifying data provenance. Our solution is to build the first-ever data rollup, which will make it possible to introduce a mechanism for recording metadata documenting the origin of all datasets.
ZK proofs of this data will be stored on the L1 settlement layer, and the metadata itself will ultimately be tied to its underlying dataset, as these datasets are stored themselves on our own data ledger. As such, ZK proofs lay the groundwork for greater transparency and rewards for node providers that are proportionate to the amount of work they perform.
This update should help to communicate some of the projects we have on the horizon and clarify the thinking that drives our decision making. We’re happy to play a part in making AI more transparent, and excited to see the many use cases that will arise for our product going forward. These upgrades will open up a wide range of opportunities for developers, so if you or your team are interested in building on Grass, please reach out on Discord. Thanks for your support and do stay tuned.
Grass Rollup FAQs
Curious about Grass's pioneering Data Rollup? We've got answers to your most pressing questions about how this technology creates transparency in AI training data while expanding the power of the Grass network. Discover how we're revolutionizing data provenance for the next generation of AI.
What type of AI models can benefit from Grass’s data rollup?
We believe all AI models can benefit from the Grass data rollup, especially large language models and generative AI systems that require massive training datasets. By integrating with the Grass network, model builders can verify exactly what data trained their systems, which can prevent bias, hallucinations, and data poisoning. This creates unprecedented transparency and allows both open-source and proprietary AI developers to prove their models were trained ethically and accurately.
The rollup turns the abstract concept of "AI transparency" into a tangible, verifiable reality for any model accessing web data through Grass nodes.
How does Grass ensure data privacy for its users while scraping data?
The Grass network prioritizes user privacy by design. We never access your browsing history or personal information during our web data collection. Your personal data always remains protected.
Grass nodes use bandwidth encryption to secure all connections, and our system is certified by AppEsteem with 24/7 monitoring for vulnerabilities. Unlike many applications, Grass internet sharing focuses exclusively on routing public web requests, completely separate from your personal activity. We maintain world-class security standards through partnerships with industry leaders like Avast, Microsoft Defender, and McAfee.
How will Grass handle the scalability challenges as the network expands?
The Grass network is designed for massive scale through our innovative data rollup architecture. As we expand to process tens of millions of web requests per minute, our ZK processor will batch transaction metadata efficiently without overwhelming any L1 blockchain. The sovereign rollup creates cryptographic proofs of data provenance while maintaining throughput, and our Grass nodes distribute the workload across millions of participants worldwide. This decentralized approach means Grass internet bandwidth scales naturally with user growth. The Grass data ledger provides additional scalability by storing datasets strategically, creating a flywheel effect where network growth enables more data collection capacity.
Can Grass’s data rollup be integrated with other AI data sources or systems?
The Grass network architecture, with its ZK processor and data ledger, creates standardized metadata that could potentially connect with other verified data sources. Organizations interested in exploring how Grass internet bandwidth and data collection might complement existing AI training pipelines can reach us through our Discord community.




